
PROJECT & TEAM
As part of the in-house design team at Wall Street On Demand, I worked on the redesign of the client relationship management system of Trust Company of America. We delivered a key findings report based on expert analysis and heuristic evaluations, which included a survey on the existing platform. This report was followed by high fidelity prototypes and styleguide deliverables.
WHAT I DID FOR TRUST COMPANY OF AMERICA
+ Delivered a key findings report based on expert analysis and heuristic evaluations, which also included a survey on the existing platform. This report was followed by high fidelity prototypes and styleguide deliverables. + Worked with the associate creative director complementing me on visual directions, while I focused more on discovery, research, interaction design, data visualization and creating a styleguide. Represented the design team in client meetings.

UX VISION FOR TCACCESS PLATFORM FROM DIFFERENT PERSPECTIVES

DIFFERENT TYPES OF USER PROFILES

DESIGN SUGGESTIONS BASED ON SURVEY RESULTS

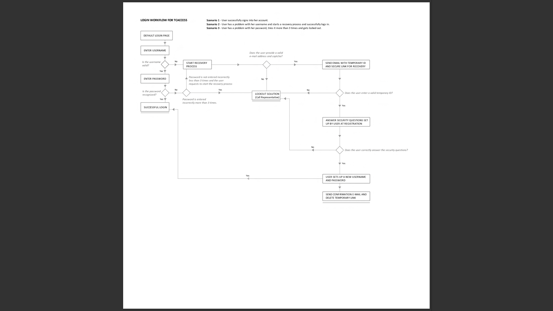
REFINED WORKFLOWS

HIGH FIDELITY PROTOTYPE SAMPLE

OLD SCHOOL STYLEGUIDE SAMPLE
